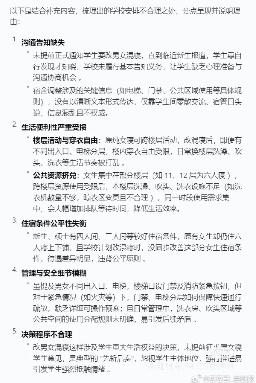
【新!唐!人:北京時間2025年08月26日訊】近日,位於北京的中國人民大學在未通知學生的情況下,安排男生入住女生宿舍樓,造成女生生活不便,學生網絡發聲譴責該校策過程完全「黑箱操作」,聲音遭到封殺和壓制。
據眾多人民大學學生在網絡發帖透露,2025年8月(暑期),中國人民大學在未提前通知「知一宿舍樓」原住女生的情況下,將該樓由純女寢改為「男女混住宿舍」。男生入住樓層(低層)加裝小便池等男性設施,女生通過施工痕跡才發現改造意圖。
有本校學生介紹,這個宿舍是零幾年建成的老樓,一直是女生宿舍,衛生間是公共衛生間,公共衛浴資源非常緊張,一層200人共用8個淋浴間,而且只限晚上開放,高峰期洗澡需要在各個樓層跑著找空洗澡間淋浴,根本沒有男女混住的條件。
沒想到開學了突然就住進來一堆男生,學校稱為了隔離,把消防通道鎖了,女生層只能靠刷卡開啟消防通道,但刷卡不太好用,「時靈時不靈」,現在新生已經入住,學生看到男家長進出女生樓層。

有學生發帖說,本來今年人大新生研究生去了新校區,老校區宿舍空位大大增多,學校之所以把女生宿舍改成男女混寢,是因為人大把男生宿舍改成了酒店,「男寢改對外酒店,男生塞女寢,變男女混寢」。


學生紛紛發帖抱怨,女生生活受到嚴重影響,洗衣服、淋浴等公共資源嚴重受損,並且,由於消防通道被關閉,存在嚴重的公共安全隱患,另外,學校一直沒有正式通知該樓女生,決策過程完全「黑箱操作」,完全不尊重學生的權益。

該事件在網絡引發關注後,學校不但未做出回應,反而封鎖壓制學生發聲,學生反映,相關貼文被刪除,維權的學生被學校約談,「全平台下架相關帖子,拉微信群維權的女生被校方約談」。
網友評論說,「到底是誰用屁股想出來的男女混寢?每年就招生那麼些人,後來還有新校區建成,不至於宿舍不夠用吧?」「還以為只有你們雙非才這德行,投訴信寫得有理有據就拿處分畢業證來威脅。!」「這種大環境 誰敢住男女混住的寢室樓啊」「這學校前科多得很,真是惡臭。」「男女混寢瘋了嗎,很不安全啊,男的偷拍咋辦?」「國內沒有聖土,名校都一個樣,我在北京一個top院校,前兩年爆出來一個女廁偷拍男,學校直接冷處理,女同學反應都沒用」。
(記者李酈綜合報導/責任編輯:徐耕文)



























